欢迎访问本网站!
搜索
学校主页
Toggle navigation
首页
系部介绍
师生荣誉
先进设备
师资队伍
专任教师
新闻动态
新闻资讯
通知公告
教学成果
学生获奖
教师获奖
实训基地
维修电工中级实训室
数控实训室
普通车工实训室
钳工实训室
维修电工高级实训室
数控维修实训区
各类实验室
多媒体计算机教室
机加工综合实训区
机器人实训室
专业设置
机电一体化技术
数控技术
工业机器人技术
机械设计制造及自动化
对外交流
校企合作
联合办学
党团建设
党建工作
团建工作
首页
>
专业设置
>
工业机器人技术
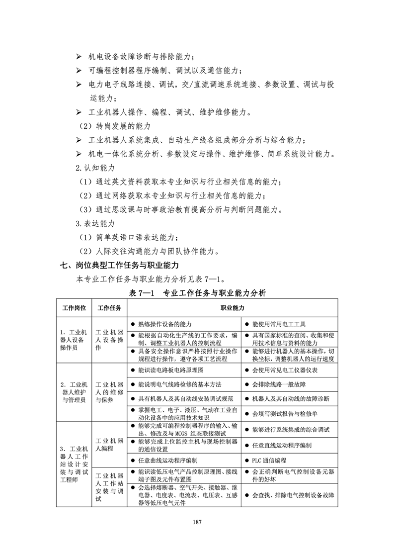
21级工业机器人专业 人才培养方案
日期:2022-05-26 16:11:23 发布人:jidian 浏览量:
0
操作>>
核发:0
【
收藏本页
】
上一篇:
工业机器人专业介绍--视频
下一篇:
20级工业机器人技术专业人才培养方案
返回首页
关闭页面
分享到
相关链接
数字校园
通知公告
信息公开
图书馆
教育基金会
学校首页